遊漁船業務に関する情報

遊漁船業者登録票

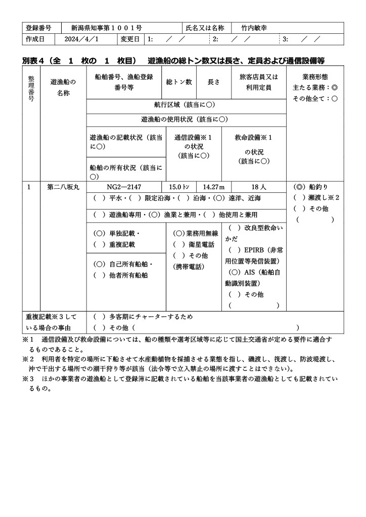
遊漁船の総トン数または長さ、定員及び通信設備等

安全の確保のため船長および業務主任者が遵守すべき事項

出航中止基準及び帰港基準

気象または海象等の状況が悪化した場合の対処

情報を収集すべき事項

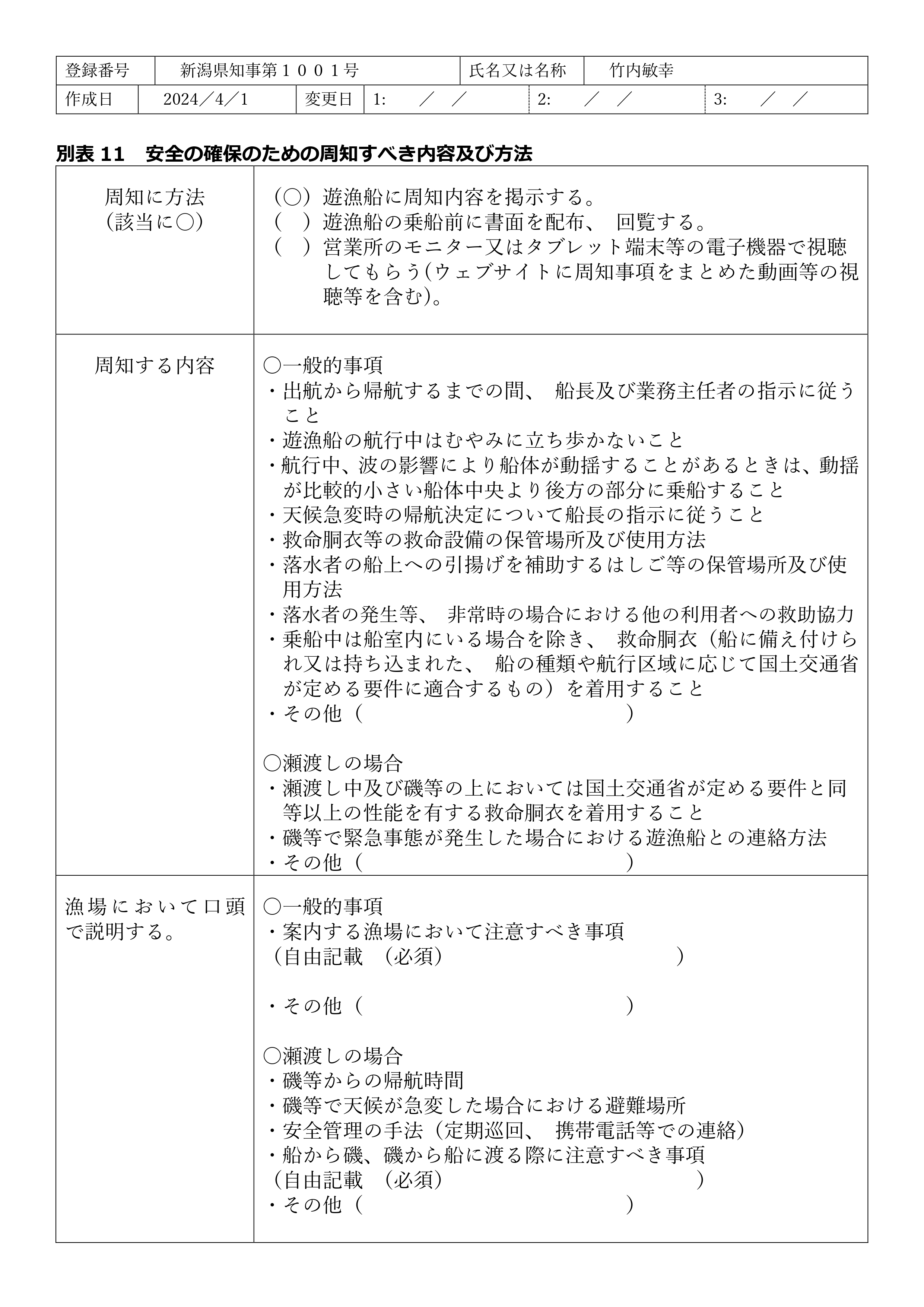
安全の確保のための周知すべき内容及び方法


COPYRIGHT(C)2014 YASAKAMARU.COM ALL RIGHTS RESERVED.